近日,江南大学纺织科学与工程学院生态染整研究室王平教授在材料领域国际顶级期刊《Advanced Functional Materials》发表题为“Enzymatic Redox-Mediated Fabrication of Textiles with Multimode Synergistic Antimicrobial Activity through Embedding Nanosilver in Dynamic Polydisulfide Networks”的研究论文,通过酶促氧化-还原构建包埋纳米银的聚二硫化物网络,制备了一种高效耐久性的抗菌抗粘附纺织品。
细菌性病原体每年在全世界造成数百万例疾病和死亡,抗菌纺织品因其能有效抑制细菌和真菌等微生物生长、维持个人和公共卫生而受到极大关注。低表面能的抗菌纺织品能通过减少细菌粘附,赋予织物抗菌效果,但疏水性界面的构建多涉及聚丙烯酸酯或氟碳化合物的使用,会影响织物的手感和透气性。另一方面,通过原位沉积纳米银等粒子能赋予纺织品高效的抗菌能力,但由于纳米粒子与纤维表面缺乏共价键作用力,造成织物水洗中易不同程度脱落,且具有潜在生物毒性,限制了其在纺织品抗菌整理中的应用。
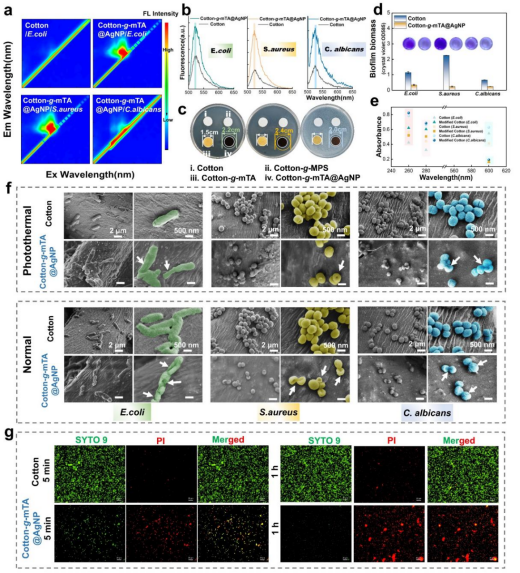
硫辛酸是一种含有动态二硫键的天然小分子,其二硫键在高温或还原状态下发生断裂,在冷却或氧化过程中会重建生成聚二硫化物。硫辛酸产生的巯基可用于还原过渡金属离子,并能通过配位键将纳米颗粒锚定至载体表面。研究团队通过酶促氧化-还原构建包埋纳米银的聚二硫化物网络,制备了一种高效耐久性的抗菌抗粘附纺织品。改性棉织物与细菌接触30分钟或与真菌接触3小时后,抗菌率均达99.9%;得益于纳米银优异的光热转换特性,在100 mW/cm2的辐照强度下照射10分钟后,改性织物表现出近100%的抗菌效率。另外,基于酚类小分子聚合和聚二硫化物构建的双重网络结构,使改性织物经多次细菌污染循环后仍能保持很高杀菌效率,同时兼备较好的生物相容性和血液相容性。既有工作为安全高效抗菌纺织品的设计和构建提供了新的策略。
研究表明,该抗菌纺织品较好地保持了织物固有的服用性能,具有优异的生物相容性和血液相容性。这项基于HRP催化氧化和纳米颗粒原位沉积、构建高效耐久抗菌网络的方法,为类似功能性纺织品的结构设计和绿色制造提供了一种新的启示。
该论文第一作者为2023级博士研究生吴雷蕾,通讯作者为王平教授。
文章链接:https://doi.org/10.1002/adfm.202420046

刊登界面

图1.酶促多酚接枝聚合和包埋AgNPs制备抗菌纺织品过程及其多模式协同抗菌机制

图2.含动态二硫键改性酪胺分子(mTA)的制备及酶催化氧化自聚合反应机理

图3.AgNPs沉积织物多模式协同抗细菌和抗真菌的机制分析