新突破!功能性便秘治疗有了新思路

发布日期:2023-12-13 来源:科学网  陈彬

资料来源 科学网

【科学网12月12日】人们常说益生菌有助肠道蠕动,但到底是哪个菌株的什么基因发挥了此作用?

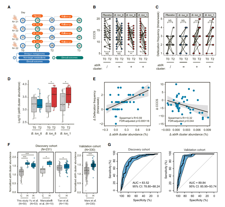
日前,中国工程院院士、江南大学食品学院食品生物技术研究中心教授陈卫团队的最新研究发现,具有α-L-arabinofuranosidase(abfA)基因簇的长双歧杆菌能通过提高肠道菌群对阿拉伯聚糖的利用效率,缓解宿主功能性便秘。该发现为功能性便秘以及其它肠道功能异常的治疗提供了新的靶点和思路。相关论文已刊登在国际知名期刊《细胞·宿主和微生物》。

据悉,功能性便秘是一种常见的肠道功能异常,其全球发病率超10%,表现为粪便干结、排便困难、排便次数减少等,严重影响人们的生活质量。此前的研究发现,补充益生菌能提高便秘人群排便频率,但不同益生菌菌株治疗效果存在很大差异。近年来,多项研究显示益生菌功效与其特定的功能基因或基因簇有关,这提示可从菌株遗传背景角度解析菌株功效差异机制。明确影响益生菌缓解便秘效果的遗传靶标,对功能菌株的高效精准筛选具有重要意义。

在研究中,陈卫团队从354名年龄在0-108岁的中国人体内分离出185株长双歧杆菌。通过便秘小鼠模型确定有效缓解便秘的长双歧杆菌菌株具有独特的abfA基因簇,并在临床试验中得到验证。

进一步研究表明,除长双歧杆菌外,对于其它肠道微生物(如拟杆菌等),abfA基因簇的存在与否与其缓解便秘的效果同样相关,同时证明功能性便秘患者肠道菌群中abfA基因簇丰度显著低于健康人,移植高abfA基因簇丰度粪菌可使无菌鼠便秘症状得到改善。此外,团队还发现,肠道微生物abfA基因簇丰度可以作为预测功能性便秘的生物标志物。

肠道微生物abfA基因簇丰度可作为预测功能性便秘的生物标志物 江南大学供图

“我们通过分析185株长双歧杆菌的基因序列,结合动物实验、临床试验和大队列荟萃分析等手段,发现abfA基因簇可影响包括长双歧杆菌在内的一些肠道微生物缓解便秘的功效,找到了一个影响益生菌缓解宿主功能性便秘的分子靶标,为功能菌株的高效靶向筛选提供了新方法。”论文共同通讯作者、江南大学食品学院教授翟齐啸说。

本文来源:科学网https://news.sciencenet.cn/

原文链接:https://news.sciencenet.cn/htmlnews/2023/12/514116.shtm


阅读( (编辑:于乐)

技术支持:信息化建设管理处 校内备案号:JW备170083

地址:江苏省无锡市蠡湖大道1800号

邮编:214122

联系电话:0510-85326517

服务邮箱:xck@jiangnan.edu.cn

Baidu
map