今天是:

我校智慧校园建设成果首次成功入选高等教育信息化创新应用案例集

发布日期:2019-11-23  来源:信息化中心   文:李慧;审核:张华

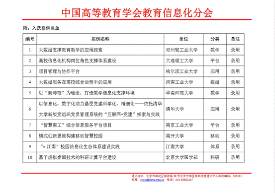
2019年11月,我校信息中心申报的《“e江南”校园信息化生态体系建设实践》信息化建设应用项目经过前期规划、集中建设、总结归纳、报送评审,被中国高等教育学会教育信息化分会组织的《高等教育信息化创新应用案例集(第三辑)》收录并予以公示。该案例集共收录全国28个案例,经初评筛选、项目答辩及最终专家评审后,我校首次成功入选高等教育信息化创新应用案例集。

我校入选项目充分展示了我校智慧校园建设所取得的阶段性成绩,对推动我校信息化建设,加快教育信息化2.0建设,具有重要意义。

 

阅读( (编辑:顾雨迪)

    点击排行| 精华推荐

技术支持:信息化建设管理处

校内备案号:JW备170083

地址:江苏省无锡市蠡湖大道1800号

邮编:214122

联系电话:0510-85326517

服务邮箱:xck@jiangnan.edu.cn

Baidu
map