近日,江苏省学位委员会、省教育厅公布了2021年江苏省优秀博士硕士学位论文评选结果,我校5篇博士学位论文入选江苏省优秀博士学位论文,13篇硕士学位论文入选江苏省优秀硕士学位论文,这是我校在省优秀博士硕士学位论文评选中取得的又一佳绩,其中博士学位论文入选篇数是该奖项设置以来我校获得的最好成绩。
江苏省优秀博士硕士学位论文每年评选一次,经学校初评推荐、省研究生教育指导委员会论文复评、省评估院综合专家组评议、省学位办专家委员会审议、网上公示等环节,2021年全省共评选出优秀博士学位论文100篇,优秀硕士学位论文300篇。
近年来,我校把提升质量作为研究生培养的首要任务,抓牢抓实选拔、培养、提升、毕业四道关口:坚持以服务需求、全面发展、德才兼备为导向,深化改革把好“入学关”;抓好研究生导师队伍建设、研究生培养方案改革、国际化培养,因材施教把好“培养关”;坚持推进学术型研究生培养与科研创新深度融合,专业学位研究生培养与企业科研深度融合,过程管控与研究生成长深度融合,协同共进把好“提升关”;落实精准化学业预警、严格论文评审、研究生培养质量动态反馈工作,重心前移把好“出口关”。持续推进研究生教育改革,努力培养适应经济社会发展需要的优秀人才。

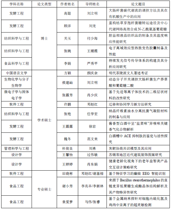
江南大学2021年江苏省优秀博士硕士学位论文名单