首届无锡“太湖湾”公共空间艺术设计创意大赛公告
由无锡市、江南大学举办的“太湖湾”公共空间艺术设计创意大赛旨在响应“人民对美好生活的向往,就是我们的奋斗目标”,并结合文化强国,城市高质量发展,以科创、绿色、生态、低碳、共享为主旨,塑造环太湖科创带国际科技产业集聚区公共空间的整体无锡城市新时代文化与艺术形象。首届大赛将以“江南文源、共创和美”为主题,涵盖城市形象品质提升、乡村文化振兴、生态文旅等多个层面。
为宣传特色文化、提升公共审美、创建示范引领,首届“太湖湾”公共空间艺术设计创意大赛现向国内外高等院校在校师生、专业设计机构、独立设计师发出正式邀请。
一、组织架构
(一)指导单位
中国工业设计协会
(二)主办单位
无锡市人民政府、江南大学
(三)承办单位
无锡市自然资源规划局、江南大学设计学院、江南大学社会科学处、中国工业设计协会设计教育分会
(四)支持单位
江苏省工业设计学会
江苏省科普美术家协会
清华大学美术学院、中央美术学院城市设计学院、同济大学设计创意学院、上海交通大学设计学院、南京林业大学艺术设计学院、苏州大学建筑学院、南京艺术学院工业设计学院、东华大学服装与艺术设计学院、浙江理工大学艺术与设计学院
二、大赛选题
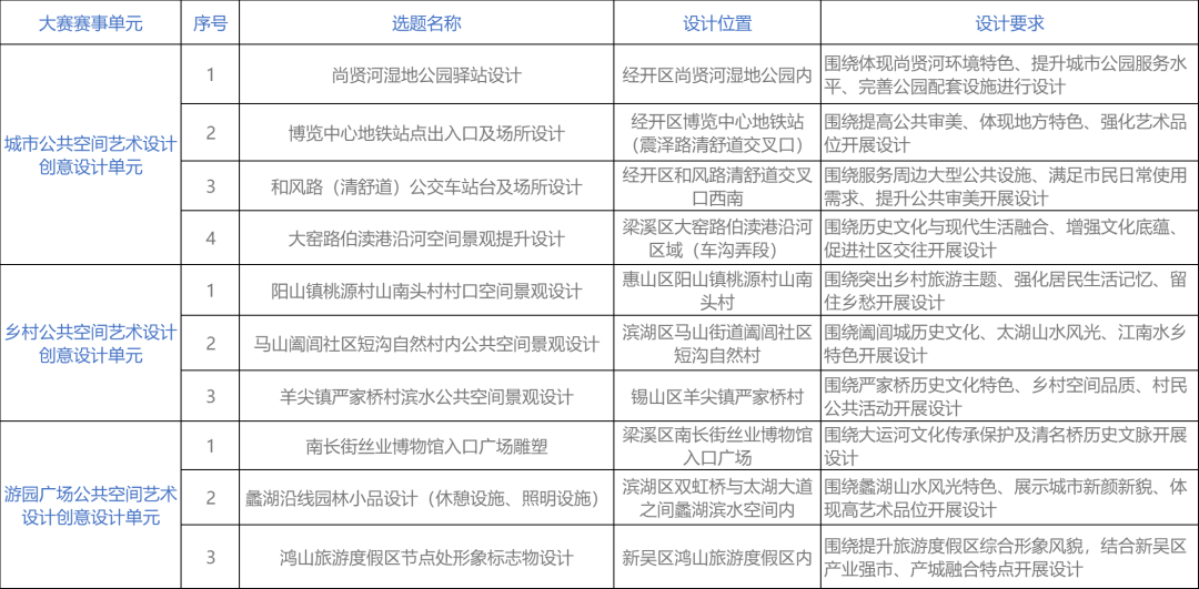
大赛分设3个主题赛区,包括10个环境节点,具体如下:
选题设置表

三、奖项设置
金奖3项(每赛区1项):奖金每项10万元、奖杯、证书
银奖6项(每赛区2项):奖金每项6万元、奖杯、证书
铜奖9项(每赛区3项):奖金每项3万元、奖杯、证书
入围奖27项(每赛区9项):奖金每项1万元、证书
大赛主委会对每件入围作品和对应的作者颁发收藏证书
四、赛事安排
(一)作品征集:即日起-2021年10月20日(9月中旬将开放报名及作品提交通道)
(二)大赛初评:2021年10月21日-10月31日
(三)入围作品深化制作、邮寄截止:2021年11月1日-12月12日
(四)大赛终评、获奖作品路演暨颁奖典礼:2021年12月中下旬
五、报名方式
登陆大赛指定报名通道——无锡市“太湖湾”公共空间艺术设计创意大赛官网http://www.wxmap.com.cn/thb,访问"大赛"专区,根据页面提示和相关说明完成报名和作品提交流程。
提交实物作品采用邮寄方式。如造成作品延迟、丢失或损坏由本人承担相关责任。
本大赛不收取报名、参评、参展等费用。
参评产品寄送费和领奖交通食宿费,由参评者自行承担。
六、报名要求
(一)征集对象
高等院校在校师生、专业设计机构、独立设计师等。可以个人或团队为单位报名(团队成员不超过3人)。
(二)设计内容要求
要求参赛者创造出符合大赛主题、反映时代需要、具有独特新颖创意以及现实可行的设计作品,能够满足大赛内容中现实场景的需求。设计方案需充分考虑并表现出作品设计品质提升、科技创新、低碳环保、用户的互动性、参与性等方面,体现其创新理念并具备可实施的条件。
作品必须为原创作品,不得侵犯他人的知识产权或其它任何权利;若有其他不诚信行为,大赛主委会将取消其获奖资格。
(三)设计提交形式要求
1、网上参赛:本次大赛采用网上报名方式。所有参赛者将通过大赛官网http://www.wxmap.com.cn/thb指定的报名通道提交作品,并认真填写相关内容和说明。
填报设计概念论述(300字左右)和设计图纸。
设计图纸要求:
A3竖版设计排版图不超过3张,并另附不同角度渲染图或实物模型设计效果图不超过4张,分辨率不低于300dpi,jpg格式,单张图片大小不超过5M。
竖版设计排版图必须包含以下内容:本次参赛作品名称、作品主题、基本外观尺寸图,创意设计说明。(请参照下载大赛指定赛事模版)
设计图纸不得出现以下内容:参赛者所在单位、姓名(包括英文或拼音缩写)或与参赛者身份有关的任何图标、图形等。
2、设计作品实物
获得主委会通知,进入大赛入围阶段后,需按系统要求提交深化设计图纸及实物模型,或提交深化设计图纸及视频动画演示效果。其中实物模型尺寸不超过1000mm*500mm*500mm。参评作品实物模型快递至江苏省无锡市滨湖区蠡湖大道1800号江南大学设计学院美术馆,贺文忠收,13961806467。
七、联系方式
大赛主委会办公室指定地点:江南大学开放创新设计研究院(无锡市滨湖区建筑西路599号2栋316室)
指定邮箱:thb.contact@wxmap.com.cn
联系电话:史华伟15061503513 0510-85325277
时迪15052262863
0510-81827619
无锡市"太湖湾"公共空间艺术设计创意大赛主委会
2021年8月11日
