今天是:

要闻

您现在的位置: 首页 >> 信息 >> 要闻

教师发展中心·直播讲座 | 名师领航-2024年全国高校青教赛优秀选手巡讲

发布日期:2024-05-06  来源:教务处(教师发展中心)   文:赵云红,审核:孙子文
2024 5
8 主题 教师发展中心·直播讲座 | 名师领航-2024年全国高校青教赛优秀选手巡讲
主讲 梁思思等 时间 14:30-17:00
地点 短标题 教师发展中心·直播讲座 | 名师领航-2024年全国高校青教赛优秀选手巡讲

讲座主题:名师领航-2024年全国高校青教赛优秀选手巡讲

直播时间:2024年5月8日(星期三)14:30-17:00

观看方式:微信扫下方二维码,预约直播观看。

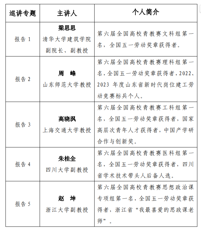
主讲嘉宾:

 

阅读( (编辑:教务处)

    点击排行| 精华推荐

技术支持:信息化建设管理处

校内备案号:JW备170083

地址:江苏省无锡市蠡湖大道1800号

邮编:214122

联系电话:0510-85326517

服务邮箱:xck@jiangnan.edu.cn

Baidu
map